この記事でわかること
- AWSの「属人化」が引き起こすリスク:手動設定や口頭伝達といった「記憶頼みの運用」が、障害時の復旧や環境の再現を不可能にし、事業継続を脅かす致命的なボトルネックとなります。
- 次世代AIエージェント「Kiro」とは?:AWS開発に特化したAI開発支援IDE。インフラからアプリ開発まで、AWS開発プロセス全体を支援する仕組みです。
- 効率を最大化する「3つのモード」:構想を練る「Vibe」、仕様通りに組む「Spec」、構造的に直す「Bugfix」の具体的な使い分けがわかります。
システム開発の「ブラックボックス化」と「AIの遅れ」に悩んでいませんか?
「担当者が休みで障害対応ができない」
「過去の経緯が不明で、誰も手を触れられないシステムがある」
こうしたシステムの「ブラックボックス化」や「属人化」は、多くの中堅企業が抱える深刻な課題です。しかし今、それ以上に警戒すべきリスクがあります。
それは「AIを活用していないことによる競争力の低下」です。
競合他社がAI開発ツールを導入して劇的なスピードアップとコストダウンを実現している中、従来の手作業に依存した開発を続けていては、提案スピードや価格競争で案件を取り逃がす致命的な要因になりかねません。
「属人化の解消」と同時に「AIによる開発体制のアップデート」を検討することは、今やビジネスで勝ち残るための必須条件となっています。
本記事では、AWS開発のあり方を根本から変えるAI開発支援IDE『Kiro』をご紹介します。
元AWSソリューションアーキテクト(SA)の視点から、Kiroがどのようにインフラからアプリまでの開発をシームレスにつなぎ、AIと共に勝ち残るための「次世代の開発体制」を実現するのか。その核心に迫ります。
「属人化したAWS管理」が引き起こすリスク
情シス担当者が1〜3名体制の中堅企業では、AWSの環境構築から社内アプリの開発・運用まで、少数の担当者が幅広い業務を手作業でこなしているケースが少なくありません。
EC2を手動で立ち上げる、Lambdaの設定をコンソールで変更する、アプリのデプロイ手順を口頭で引き継ぐ。
一つひとつの操作は難しくないかもしれませんが、「どの設定でどう作ったか」「なぜその実装にしたか」が担当者の記憶にしか残らない状態では、環境の再現も、障害時の調査も、担当者の交代も、すべてが困難になります。
開発・ステージング・本番の設定がいつの間にかズレていく、担当者が変わると同じバグを踏む、監査対応で変更履歴が追えない。
元AWS SAとして多くの企業を支援してきた経験から言えば、これらはAWS環境を属人的に管理していることに起因するリスクの典型例です。
Kiroとは――AWS開発に特化したAIコーディングエージェント
Kiroは、AWS開発に特化したAI開発支援IDEです。
インフラのコード化(IaC:Infrastructure as Code)はもちろん、アプリケーションの設計・実装・デバッグまで、AWS開発プロセス全体を支援することが特徴です。
単にコードを補完するだけでなく、開発の各段階に応じたモードを持ち、「何をどのようにAIに任せるか」を設計できる点が、汎用的なAIコーディングツールとの大きな違いです。
Kiroが支援できる開発の幅は広く、インフラ(CloudFormation・AWS Cloud Development Kit(CDK)・Terraform・AWS Serverless Application Model(SAM))だけでなく、Lambda関数やAPIの実装、ECSコンテナアプリ、React/Next.jsといったフロントエンドまでカバーします。
「AWSを使うプロジェクトなら、インフラもアプリも同じKiro上で開発できる」というのが大きな強みです。
プロジェクト固有の情報をKiroに記憶させるSteering機能、開発ルールを自動実行するHooks、そして状況に応じた3つの開発モードを組み合わせることで、チームの誰もが同じ品質でAWS開発を進められる体制を構築できます。
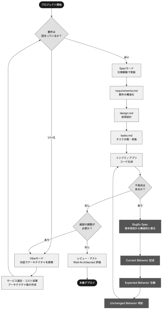
本記事では、その核心となる3つの開発モードをご紹介します。
3つのモードの使い分けマトリックス
| 項目 | Vibeモード | Specモード | Bugfix Spec |
|---|---|---|---|
| 使うタイミング | 要件が曖昧な初期段階/Spec実装後の細部調整 | 要件が固まった実装フェーズ | 不具合が発生したとき |
| 指示の粒度 | 自然言語・抽象的でOK | 詳細な仕様があると最適 | 問題の症状を記述 |
| Kiroの動き | 提案・対話・比較検討 | 要件→設計→タスクを構造化 | 根本原因の分析・修正設計 |
| 主な成果物 | アーキテクチャ案・コスト試算 | requirements / design / tasks | bugfix.md(修正仕様書) |
| 向いている人 | 要件整理中の担当者・経営層向けプレゼン準備 | 設計が固まったSE・インフラ担当者 | 実装中の開発者・レビュワー |
| インフラ活用例 | サービス選定・構成の比較検討 | CloudFormation / CDK / SAM生成 | IAM・VPC設定のデグレ修正 |
| アプリ活用例 | 技術スタック選定・DB設計の比較 | Lambda / API / フロントエンド実装 | Lambdaタイムアウト・APIエラーの修正 |
Vibeモード:対話で探索する――初期設計から細部の調整まで
Vibeモードが活躍する場面は2つあります。
① プロジェクト初期:要件が曖昧な段階での探索
新規プロジェクトの初期段階では、「どのAWSサービスを使えばいいかもわからない」という状態から始まることがほとんどです。
たとえば、インフラの文脈では「ECサイトのバックエンドをAWSで構築したい」という指示から、EC2+RDS構成とサーバーレス(Lambda+DynamoDB)構成のコスト比較や、スケーラビリティの違いを対話の中で整理することができます。
アプリ開発の文脈では「社内向けの申請フォームをWebで作りたい。LambdaとAPI Gatewayで実装したい」という粒度でも、認証方法の選択肢(Cognito vs IAM)やフロントエンドの構成案を提示してくれます。
経営層へのプレゼン資料を作る段階、技術選定の比較検討、RFPへの回答準備など、まだ設計が固まっていないフェーズでの活用に適しています。
② Spec実装後:細部の調整・代替案の比較
Vibeモードの活躍はプロジェクト初期だけではありません。
Specモードで主要機能を実装した後、「この部分の動作をもう少し変えたい」「別のアプローチと比較したい」という細かな調整が必要になる場面でも、Vibeモードに戻って対話しながら詰めることができます。
3つのモードは一方通行ではなく、開発の状況に応じて行き来できる点が実務では特に有効です。
Specモード:要件が固まったら仕様駆動で実装する
要件が整理できたら、次はSpecモードで実装を進めます。
Specモードでは、Kiroがrequirements・design・tasksという3段階のドキュメントを生成しながら、仕様に沿った実装をガイドします。
「WHEN ユーザーがログインボタンを押す THE SYSTEM SHALL 認証を実行する」といった形で要件を構造化することで、「実装してみたら要件と違った」という手戻りを大幅に削減できることが期待されます。
インフラの文脈では、CloudFormation・CDK・TerraformなどIaCコードをAWS Well-Architectedのベストプラクティスに沿って生成でき、アプリ開発の文脈でも同様に威力を発揮します。
たとえば、PythonのFastAPIで書いたバックエンドAPIと、そのデプロイ先となるECS+ALBのCloudFormationテンプレートを、同じコンテキストを保持しながら一貫して実装できます。
LambdaのPythonコード、API Gatewayの設定、DynamoDBのテーブル定義を一連の仕様として扱えるため、実装の整合性が保たれます。
本番環境の構築や、コンプライアンス要件が厳しいシステムの開発に適したモードです。
Bugfix Spec:バグは根本原因から構造的に解決する
AIが生成したコードに不具合が生じた場合、Bugfix Specが力を発揮します。
Kiro 0.10以降で追加されたこのワークフローは、「とりあえず直して」という曖昧な指示ではなく、「現在どんな問題が起きているか」「直した後どう動くべきか」「変えてはいけない動作は何か」という3つの観点で問題を整理してから修正に入ります。
インフラの文脈ではIAMポリシーの権限不足やVPCのルーティング設定ミス、アプリの文脈ではLambdaのタイムアウトエラーやAPIのレスポンス形式の不一致など、どちらの不具合にも同じアプローチで対応できます。
この構造化されたアプローチにより、「直したら別の箇所が壊れた」というAI修正にありがちなデグレを防ぐことができます。
3モードを組み合わせた開発フロー
3つのモードは、それぞれが独立したツールではなく、開発プロセスの流れに沿って組み合わせて使うものです。
プロジェクト初期のVibeモードで要件とアーキテクチャを固め、Specモードで実装を進め、細かな調整が必要になればVibeモードに戻り、不具合が出たらBugfix Specで根本から修正する――
インフラ担当者がCloudFormationを書く場合も、アプリ開発者がLambdaを実装する場合も、このサイクルは変わりません。

実際に使ってみてわかったこと――現場からの報告
ここからは、実際のシステム開発プロジェクトでKiroを導入した経験をお伝えします。
「Specで大枠、Vibeで細部」が現場でのリアルなワークフロー
あるシステム再構築プロジェクトでは、まずSpecモードで主要機能の骨格を作り、細かな調整はVibeモードで対話しながら詰めるという流れが自然に定着しました。
手作業と比較して開発速度は明らかに向上しています。
一方で、現場で痛感したのは「AIへの指示は言語化が命」だということです。
要件の伝え方が曖昧だと、できあがったものが想像と異なるケースがあります。
これはKiroの限界というより、「人間側が仕様を言語化する力を磨く必要がある」という気づきです。
Kiroを使いこなすほど、エンジニア自身の言語化スキルも鍛えられていく感覚があります。
元AWS SAが確認した「品質の信頼性」
Well-Architectedのベストプラクティスへの準拠については、実際に確認した範囲では基本的な誤りはありませんでした。
これはKiroが公開されているAWSのベストプラクティスを学習しているためで、設計の妥当性を客観的に確認してくれるという点で信頼できます。
IAMの最小権限原則(Least Privilege)についても、Kiroが自動的に判別・適用してくれていることを確認しています。
ただし、「Kiroが生成したから安心」とは思わないことも重要です。
最終的な判断は人間が行う必要があり、特にセキュリティ要件やコンプライアンスに関わる設定は、知識のある担当者がレビューする体制を維持することを推奨します。
出力のバラつきという課題と、その対策
生成AIである以上、同じ指示でもその都度出力されるコードが微妙に異なる場合があります。
これはKiroに限らず生成AI全般の特性です。チーム開発においてこのバラつきを放置すると、コードスタイルの不統一や予期しない動作差異につながる可能性があります。
この課題に対しては、次回詳しく解説するKiroのSteering機能(プロジェクトのルールや背景をKiroに記憶させる仕組み)とHooks機能(開発ルールを自動実行する仕組み)を活用することで、大幅に改善できます。
工夫次第で品質の統一とオンボーディングの加速は十分に実現可能です。
また、Kiroを使うことでプロジェクトのドキュメントが自然に蓄積されるため、新しいメンバーが合流した際の立ち上がりも速くなります。
導入を成功させるために――パートナー選びが重要
Kiroはポテンシャルの高いツールですが、AWSの知識がゼロの状態からチームだけで導入しようとすると、学習コストが高くなるリスクがあります。
弊社がクライアントへの導入支援を行う中で感じるのは、「導入から内製化支援、スキルトランスファーまでをセットで設計する」ことの重要性です。
ツールを入れて終わりではなく、自社のエンジニアがKiroを自走して使いこなせる状態になって初めて投資が回収できます。
そこまでを支援できるパートナーを選ぶことで、別プロダクトへの転用や継続的な運用効率の向上にもつながっていきます。
まとめ
AWSを属人的に管理していることで引き起こされる再現性の欠如・引き継ぎコスト・セキュリティリスクは、開発をコードと仕様で管理することで根本から解決できます。
そしてKiroは、インフラのIaCからアプリケーションの実装まで、AWS開発全体をカバーする開発支援ツールです。
要件が曖昧な段階ではVibeモードで探索し、仕様が固まったらSpecモードで実装、不具合が出たらBugfix Specで根本から修正する。
この3つのモードを使い分けることが、再現性の高いAWS開発体制を構築する第一歩です。
その効果を最大化するのが、次回ご紹介するSteering・Hooks・Agent機能です。
次回は、Kiroにプロジェクトを「覚えさせる」Steering機能、開発ルールを自動化するHooks、そして複数タスクを自律実行するAgent機能について詳しく解説します。
\ 社内のシステム担当者様へご共有ください /
本記事でご紹介した『Kiro』のアプローチは、企業の開発体制を根本からアップデートする可能性を秘めています。
もし、自社の開発体制に課題を感じておられましたら、ぜひ本記事を社内のエンジニアや情シス担当者の方に転送・共有してご検討のきっかけにしてみてください。
AWSの導入・移行でお困りごとがあれば、お気軽にご相談ください。
TD SYNNEX × eNEW Studio による導入・運用支援
TD SYNNEXは、AWSディストリビューターとして、単なるライセンス提供に留まらない包括的なサポートを提供しています。
導入時の初期設定やトラブルシューティングを日本語でサポートする専用の技術窓口をご利用いただけます。
さらに、eNEW StudioをはじめとするAWSパートナー企業との連携により、現状分析から導入トレーニング、運用の定着まで一貫した伴走支援を受けることが可能です。
また、「AWSの再販ビジネスを強化したい」という販売店様も、まずはお気軽にTD SYNNEXへお問い合わせください。
最新の技術と知見をもって、お客様のビジネスに最適なAWS環境の構築をサポートいたします。